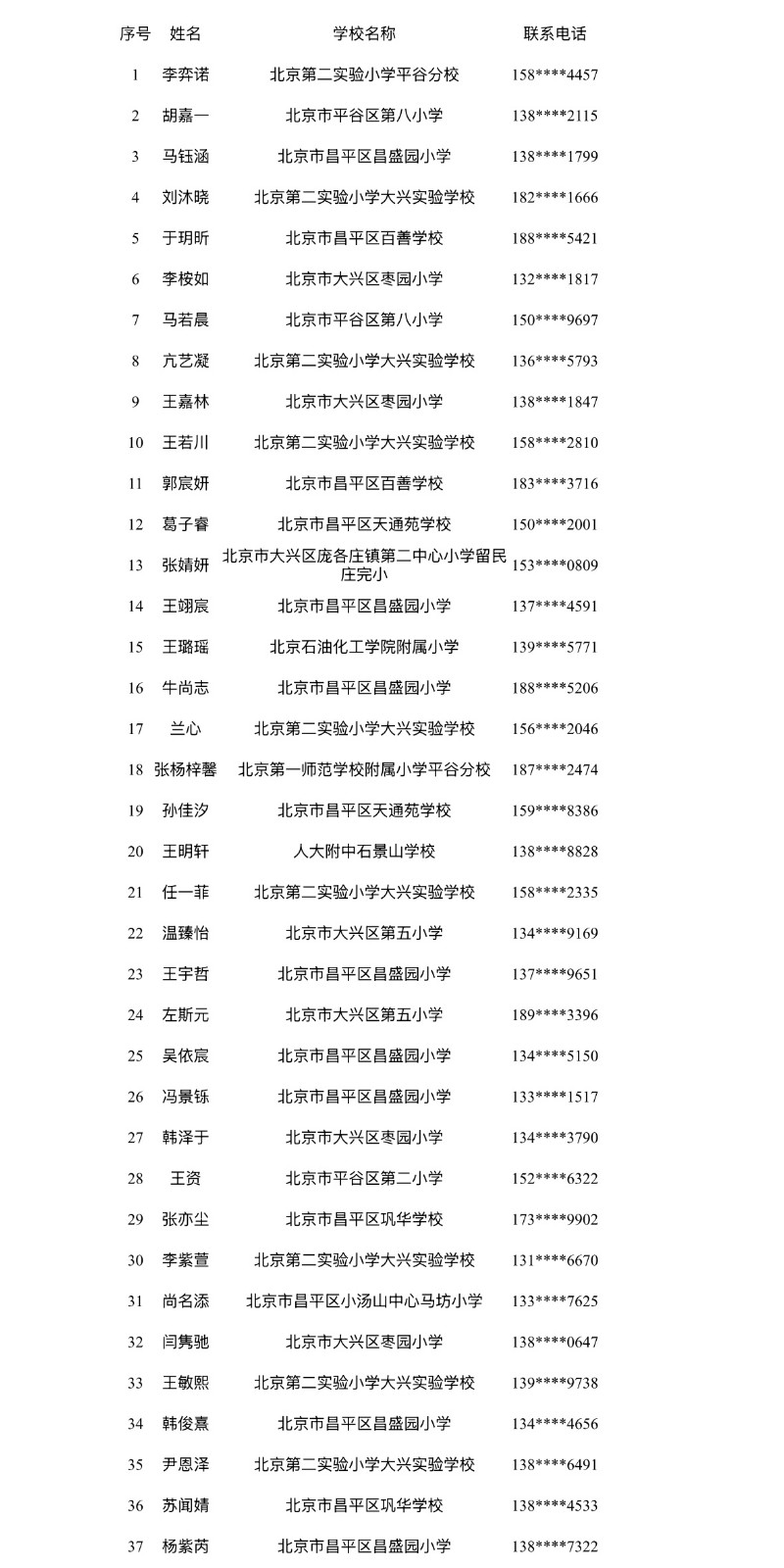
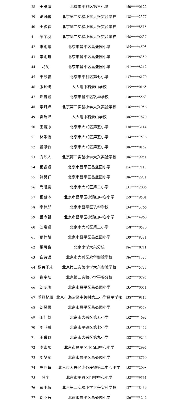
为激发中小学生阅读兴趣、培养每日阅读习惯,2025年暑期,北京市红领巾读书活动以经典导读为核心,依托图书馆丰富的馆藏资源、专家资源和空间资源,组织全市中小学生参与“共沐书香 悦享好书”京津冀青少年经典导读活动。活动期间,全市中小学生积极参与线上课程学习并提交作品,经综合评定学生线上作品质量及课程完成情况,现评选出100位“书香少年”,具体名单公示如下:



后续,平台将陆续联络上述获奖学生或所在学校,有序完成“书香少年”证书发放工作。再次祝贺所有“书香少年”!愿经典浸润心灵,让书香伴我们一路前行。
2025年